大同市醫療保障局行政執法事項服務指南
一、大同市醫療保障局行政處罰執法服務指南
(一)事項編碼:
(二)實施部門:基金監管科、規劃財務和法規科
(三)事項類別:行政處罰
(四)適用范圍:
1、對社會保險服務機構、社會保險經辦機構騙取醫療保險基金支出的處罰;
2、對繳費單位、個人騙取醫療保險待遇的處罰;
3、對繳費單位未按規定繳納和代扣代繳社會保險費的處罰;
4、對繳費單位未按照規定辦理社會保險登記、變更登記或者注銷登記,或者未按照規定申報應繳納的城鎮職工醫療保險費數額的處罰;
5、對繳費單位違反有關財務、會計、統計的法律、行政法規和國家有關規定,偽造、變造、故意毀滅有關賬冊、材料,或者不設賬冊,致使城鎮職工醫療保險費繳費基數無法確定和遲延繳納的處罰。
6、大同市醫療保障局依照相關法律規定進行行政處罰的其他情形。
(五)處罰依據:
《中華人民共和國社會保險法》、《社會保險費征繳暫行條例》、《實施<中華人民共和國社會保險法>若干規定》、《中華人民共和國行政處罰法》等。
(六)處罰流程:

(七)收費依據及標準:不收費
(八)結果送達:
1、執法人員當場作出行政處罰決定的,應當向當事人出示執法身份證件,填寫預定格式、編有號碼的行政處罰決定書。行政處罰決定書應當當場交付當事人。執法人員當場作出的行政處罰決定,必須報所屬行政機關備案。
2、依一般程序作出的行政處罰決定書應當在宣告后當場交付當事人;當事人不在場的,行政機關應當在七日內依照民事訴訟法的有關規定,將行政處罰決定書送達當事人。
(九)行政救濟途徑及方式:向作出行政處罰決定的行政執法部門申請進行聽證、陳述申辯;向相關部門提出行政復議;向有管轄權的人民法院提起行政訴訟。
(十)咨詢方式:
基金監管科聯系人:劉波0352-6242682
規劃財務和法規科聯系人:李業0352-6242696
(十一)監督投訴渠道:工作日舉報、投訴舉報電話:0352-7982162
(十二)結果查詢:自案件結案之日起20個工作日,通過大同市政府行政執法門戶網站查詢狀態及結果。
二、大同市醫療保障局行政檢查執法服務指南
(一)事項編碼:
(二)實施部門:基金監管科、規劃財務和法規科、醫藥服務管理科
(三)事項類別:行政檢查
(四)適用范圍:
1、對用人單位和個人繳納社保情況進行監督檢查;
2、對定點醫療機構、定點零售藥店醫保支付情況進行隨機檢查。
3、大同市醫療保障局依據相關法律規定進行的監督檢查。
(五)設立依據:《中華人民共和國社會保險法》、《社會保險費征繳暫行條例》、《實施<中華人民共和國社會保險法>若干規定》、《中華人民共和國行政強制法》等。
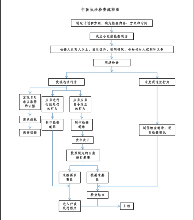
(六)辦理流程:

(七)收費依據及標準:不收費
(八)結果送達:對未發現違法行為的行政檢查,向當事人說明情況;如發現違法行為,需進行行政處罰的,按照行政處罰流程處理。
(九)行政救濟途徑及方式:行政復議、行政訴訟
(十)咨詢方式:
基金監管科聯系人:劉波0352-6242682
規劃財務和法規科聯系人:李業0352-6242696
醫藥服務管理科聯系人:祁宏玉0352-6242686
(十一)監督投訴渠道:工作日舉報、投訴舉報電話:0352-7982162
(十二)結果查詢:自案件結案之日起20個工作日,通過山西省醫療保障局門戶網站查詢狀態及結果。
三、大同市醫療保障局行政強制執法服務指南
(一)事項編碼:
(二)實施部門:基金監管科、規劃財務和法規科
(三)事項類別:行政強制
(四)適用范圍:對用人單位欠繳社會保險費的行政強制行為以及其他行政強制行為等。
(五)設立依據:《中華人民共和國社會保險法》、《中華人民共和國行政強制法》等。
(六)辦理流程:

(七)收費依據及標準:不收費
(八)結果送達:對有關行政部門作出的劃撥社會保險費的決定書要及時當面送達當事人。
(九)行政救濟途徑及方式:行政復議、行政訴訟
(十)咨詢方式:
基金監管科聯系人:劉波0352-6242682
規劃財務和法規科聯系人:李業0352-6242696
(十一)監督投訴渠道:工作日舉報、24小時投訴舉報電話:0351-6819810
(十二)結果查詢:自案件結案之日起20個工作日,通過山西省醫療保障局門戶網站查詢狀態及結果。
附件:
掃一掃在手機上查看當前頁面

三晉通
大同政務


晉公網安備14020002000138號